返回首页
|
链筑公众号
扫描二维码
关注链筑公众号
|
链筑云小程序
扫描二维码
加入链筑云
|
关于链筑
注册
|
登录
网站首页
关于链筑
链筑简介
专家智库
加入链筑
链筑会员
诚信供应商
招采信息
行业资讯
市场政策
土拍资讯
会员动态
标准规划
团标编制
好房子规划文件
装配式建筑
项目介绍
政策介绍
优秀技术
企业商库
链筑网
行业评测
2024中国房地产产业链战略诚信供应商研究报告
正文
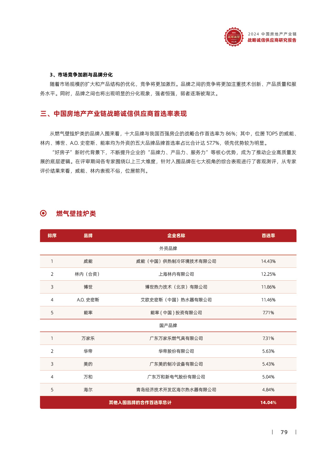
燃气壁挂炉类
2024-12-30 04:00
点击加载更多
章节目录
55
总文章数
发布背景
○
序言
○
发布机构
○
联合承办
○
报告体系
报告成果
○
装配式建筑类
○
装配式建筑EPC工程总承包类
○
建筑防水材料类
○
保温装饰复合板类
○
建筑涂料类
○
入户门(钢木/钢质)类
○
智能门锁类
○
建筑幕墙类
○
系统门窗类
○
铝型材类
○
塑钢型材类
○
门窗幕墙玻璃类
○
门窗幕墙五金类
○
建筑密封胶类
○
门窗密封胶条类
○
隔热条类
○
水泵类
○
管材类
○
抗震支架类
○
低压元器件类
○
电线电缆类
○
电梯类
○
中央空调类
○
新风系统类
○
净水设备类
○
燃气壁挂炉类
○
热水器类
○
智能家居系统类
○
可视对讲类
○
消防报警系统类
○
游乐设备类
○
泳池设备类
○
机械式立体停车设备类
○
智能停车管理系统类
○
充电桩类
○
光伏建筑一体化类
○
户内门类
○
建筑陶瓷类
○
石材类
○
地板类
○
开关插座类
○
墙纸类
○
陶瓷卫生洁具类
○
厨房电器类
○
橱柜及收纳类
○
室内灯具类
○
吊顶材料类
总结致谢
○
成果汇编
○
特别鸣谢专家
○
特别鸣谢企业
○
结语
——
显示本书全部文章
——
上一篇:净水设备类
下一篇:热水器类
链筑平台
中国房地产产业链战略合作最具公信力服务平台
扫描二维码
关注链筑公众号