返回首页
|
链筑公众号
扫描二维码
关注链筑公众号
|
链筑云小程序
扫描二维码
加入链筑云
|
关于链筑
注册
|
登录
网站首页
关于链筑
链筑简介
专家智库
加入链筑
链筑会员
诚信供应商
招采信息
行业资讯
市场政策
土拍资讯
会员动态
标准规划
团标编制
好房子规划文件
装配式建筑
项目介绍
政策介绍
优秀技术
企业商库
链筑网
行业评测
2017中国房地产产业链战略诚信供应商研究报告
正文
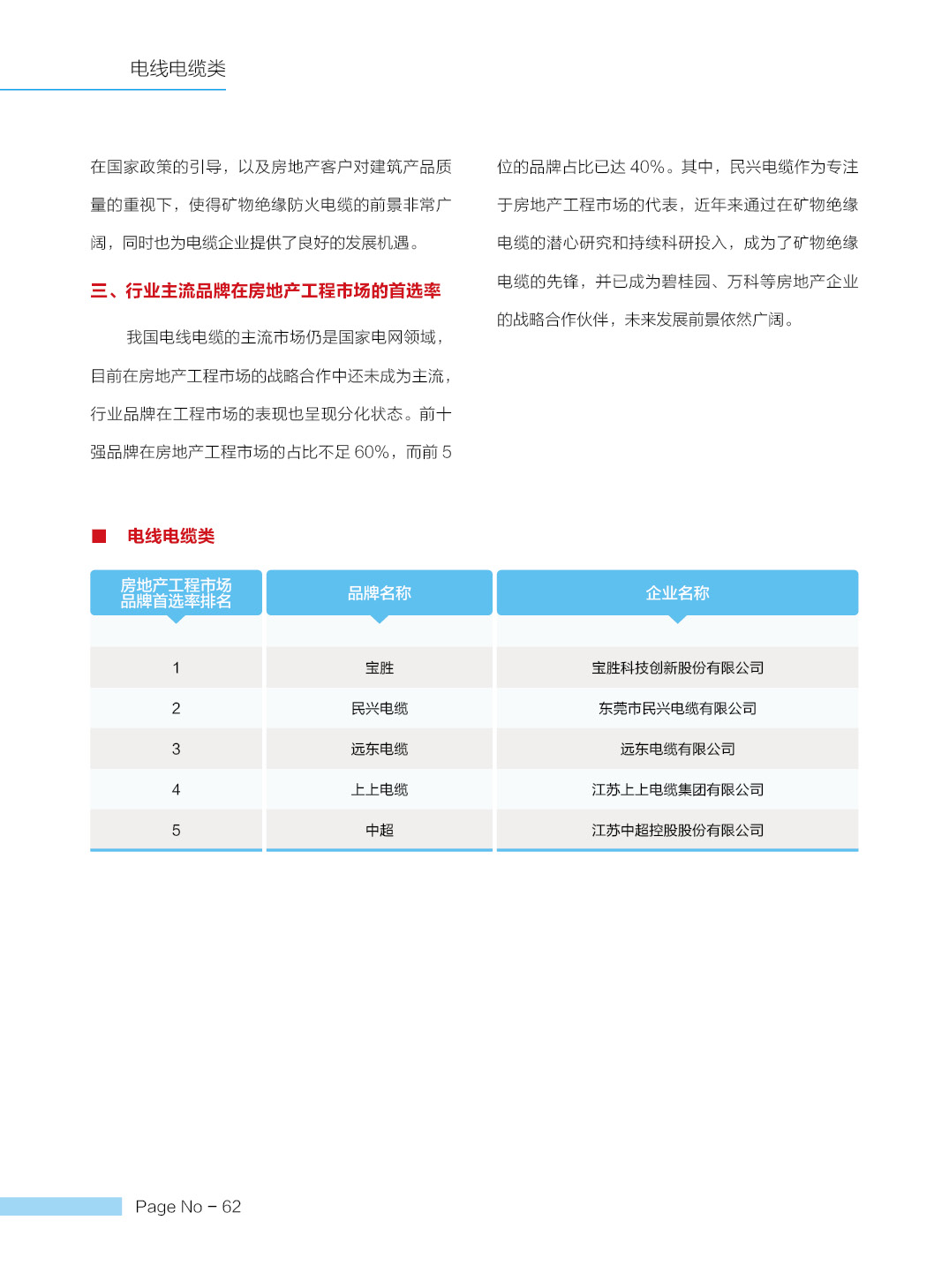
电线电缆类
2017-12-30 03:00
点击加载更多
章节目录
27
总文章数
发布背景
○
背景及意义
○
主办方介绍
○
联合主办介绍
○
研究报告体系
报告成果
○
VRV多联机空调类
○
电梯类
○
低压电器类
○
楼宇对讲类
○
停车设备类
○
热水器类
○
净水设备类
○
新风系统类
○
防水材料类
○
门窗类
○
厨房电器类
○
橱柜类
○
陶瓷卫生洁具类
○
建筑陶瓷类
○
地板类
○
石材类
○
建筑涂料类
○
保温装饰复合板类 (保温装饰一体板)
○
照明灯具类
○
开关插座类
○
管件管材类
○
电线电缆类
○
其他类
总结致谢
——
显示本书全部文章
——
上一篇:管件管材类
下一篇:其他类
链筑平台
中国房地产产业链战略合作最具公信力服务平台
扫描二维码
关注链筑公众号