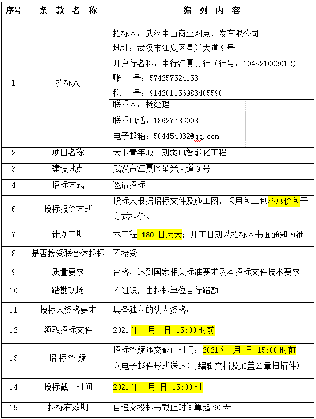
招标单位:武汉中百商业网点开发有限公司
工程名称: 天下青年城项目一期
1.1工程地点:武汉市江夏区星光大道9号
1.2工程概况:天下青年城一期工程由商业S1、S5及高层1#、2#楼及地下室组成,建筑面积约为62753.20平方米(其中地上49842.86平方米,地下12910.34平方米),结构形式为框架结构。
天下青年城项目一期弱电智能化工程 (紧急招标)

其他招标类别-欢迎踊跃报名
1、地坪漆、车位划线及交通设施工程
2、车库入口雨棚工程
3、景观工程
4、入户门供货及安装工程
5、防火门供货及安装工程
6、外立面涂料工程
7、公共部位精装修工程
8、地下室机械车位采购与安装
9、生活供水设备采购及安装
招标文件及合同(点击下载招标文件及合同,了解详情)