返回首页 | 链筑公众号

扫描二维码
关注链筑公众号

| 链筑云小程序

扫描二维码
加入链筑云

| 关于链筑
注册 | 登录
  • 网站首页
  • 关于链筑
    链筑简介 专家智库 加入链筑 链筑会员
  • 诚信供应商
  • 招采信息
  • 行业资讯
    市场政策 土拍资讯 会员动态
  • 标准规划
    团标编制 好房子规划文件
  • 装配式建筑
    项目介绍 政策介绍 优秀技术
  • 企业商库
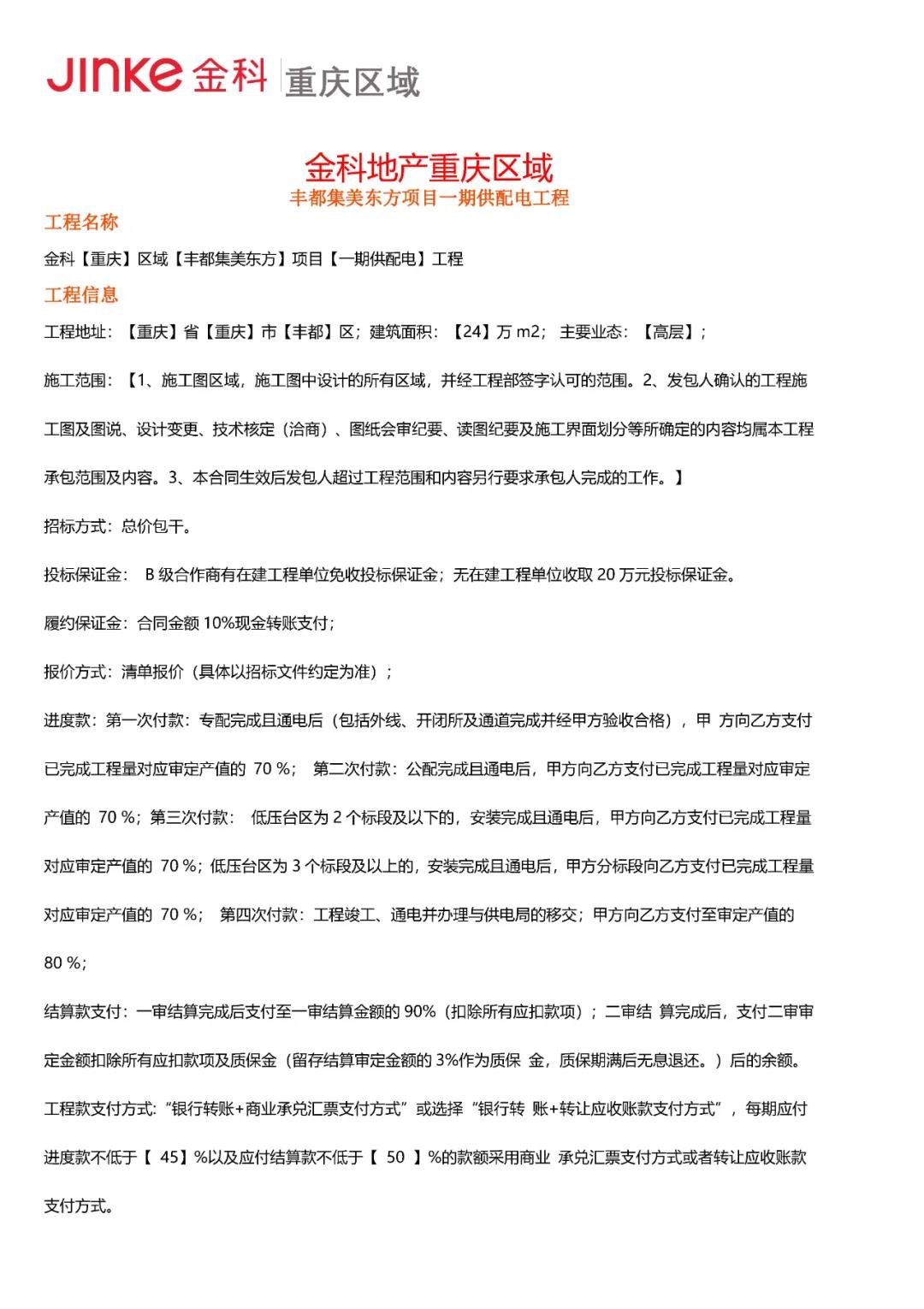
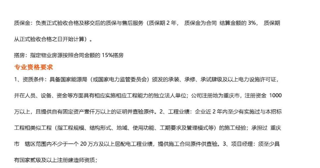
链筑网 招采信息 金科地产重庆区域丰都集美东方项目一起供配电工程招标公告、长寿金科世界城项目幕墙工程招标公告
金科地产重庆区域丰都集美东方项目一起供配电工程招标公告、长寿金科世界城项目幕墙工程招标公告
时间:2020-08-24









招标联系人 :*** 联系电话:*********** 联系邮箱:**********
登陆会员可查看全部内容

相关招采

  • 金科中原2020-2021年度总承包战略招标公告

  • 金科中原2020-2021年度第三方抢工及维保战略招标公告

  • 金科华东2020-2021年度总承包工程战略招标公告

  • 金科华东2020-2021年度监理工程战略招标公告

  • 祥生地产环沪区域泰兴观棠府项目高层区二次改造工程施工招标公告

  • 祥生诸暨浙东区域2020-2021年度绍兴片区人防门制作及安装集采招标

服务热线:1068814380 公司邮箱:173528055@qq.com

公司地址:北京市石景山区金融街长安中心2号楼2213-2216室

Copyright©北京链筑技术服务有限公司,All Right Reserved  京ICP备19047944号