返回首页 | 链筑公众号

扫描二维码
关注链筑公众号

| 链筑云小程序

扫描二维码
加入链筑云

| 关于链筑
注册 | 登录
  • 网站首页
  • 关于链筑
    链筑简介 专家智库 加入链筑 链筑会员
  • 诚信供应商
  • 招采信息
  • 行业资讯
    市场政策 土拍资讯 会员动态
  • 标准规划
    团标编制 好房子规划文件
  • 装配式建筑
    项目介绍 政策介绍 优秀技术
  • 企业商库
链筑网 招采信息 金科地产鲁东区域
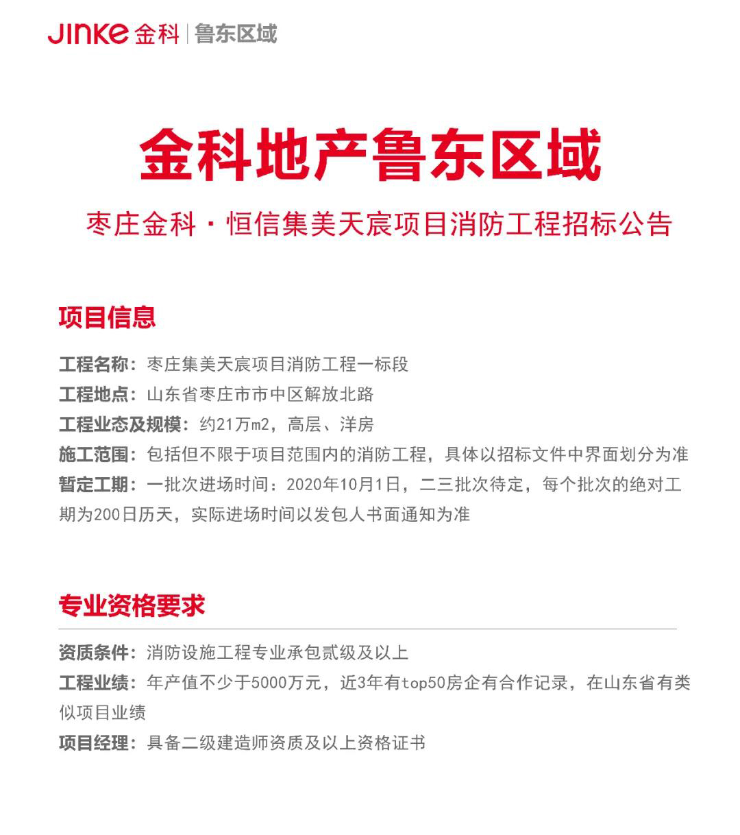
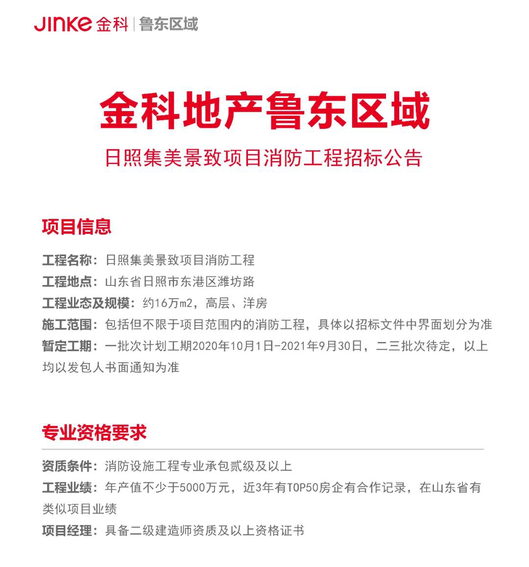
金科地产鲁东区域
时间:2020-06-11

招标联系人 :*** 联系电话:*********** 联系邮箱:**********
登陆会员可查看全部内容

相关招采

  • 金科地产湖北区域2020-2021年度全过程造价咨询战略招标公告

  • 金科地产招标公告

  • 金科地产重庆区域

  • 金科地产鲁东区域

  • 金科地产重庆区域荣昌礼悦东方B组团供配电工程招标公告

  • 金科地产湖南区域宁乡金科美苑项目全期供配电工程招标公告

服务热线:1068814380 公司邮箱:173528055@qq.com

公司地址:北京市石景山区金融街长安中心2号楼2213-2216室

Copyright©北京链筑技术服务有限公司,All Right Reserved  京ICP备19047944号