宝能城发集团2020年第二轮工程类供应商招募
时间:2020-04-28

2020年第二轮工程类供应商招募

宝能城市发展建设集团(以下简称宝能城发)隶属于宝能集团旗下地产板块子公司,成立于2016年。目前已深度布局珠三角、长三角、环渤海湾以及具有发展潜力的东北、西南、华中等多个区域,形成立足深圳、辐射全国的发展格局。截止201912月,管理面积超过 4000 万平方米。

宝能城发集团现启动2020年工程类供方招募工作,秉承着“阳光、透明、公开、公正”的原则,诚向社会各界公开招募,欢迎各类优质供应商报名加入!


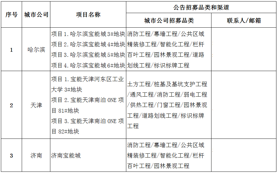
招募公告详情

l  (提供业绩合同);无不良履约记录,禁止挂靠。

全国十四个城市布局:

广州、韶关、贵阳、昆明、西安、腾冲、郑州、太原、济南、杭州、南京、威海、天津、哈尔滨


报名截至日期2020515日,


必须提供的报名资料(邮件报名):

1、供应商厂家(非代理商)联系人名片和身份证照片(主管经营副总经理以上岗位)

2、供应商厂家(非代理商)联系人近半年社保证明扫描件

3、战略框架协议/落地项目合同扫描件(每份合同4页:封面名称页、盖章页、合同金额页、供货/工期页)

4、公司简介WORD/PPT

5、营业执照彩色扫描件

6、资质文件彩色扫描件

注:资料通过公司邮箱提供,必须保证真实有效,违者列入供方黑名单;邮件主题请注明[合作地域+类别+贵公司名称]


招标联系人 :*** 联系电话:*********** 联系邮箱:**********

相关招采